编者按
“苟日新,日日新,又日新。”
当前,学校正站在深化高等教育综合改革的最前线。此次综合改革是学习贯彻习近平总书记有关教育强国重要论述的上海探索,是以人才培养为核心的综合改革,是服务国家战略和区域社会经济发展的大学使命的重新锚定。
学校理应集聚全校之力,凭此东风奋力一搏。学校党委一年多来带领师生员工开展多轮次的“改革”大讨论,把思想和行动统一到贯彻落实市委决策部署上来,逐步形成“施工图”。
“重服务、强贡献”,改革的力量蕴藏在师生员工里,共识的形成始于每一项行动中。即日起,学校官网特别开设“好风凭借力 综合改革我先行”专栏,讲述主动改革者的生动实践,展示我校教师服务国家战略、投身上海“五个中心”建设的卓越风采,进一步凝聚改革共识、激发奋进力量。
习近平总书记指出,“要善于运用法治思维和法治方式推进健康中国建设”,“强化公共卫生法治保障,全面加强和完善公共卫生领域相关法律法规建设”。党的二十大提出,到2035年建成健康中国,这个历史性任务是非常艰巨的,在其中法治保障不可或缺。党的二十届四中全会提出“加快建设健康中国,促进人口高质量发展,稳步推进基本公共服务均等化”,必须在法治轨道上推进“十五五”时期民生保障任务目标的顺利实现。
从参与多部卫生健康领域立法到助力上海出台全国首部爱国卫生与健康促进融合立法,从承担国家社科基金重大项目到为上海超大城市公共卫生治理提供智库支持,我校卫生法学学科始终紧扣“健康中国2030”战略与“健康上海”建设需求,以立法支撑、智库赋能、人才输送为抓手,在“十四五”期间全面启动卫生健康法学学科建设,致力于打造国内一流、国际知名的卫生健康法学高地,成为国家卫生健康法治建设与上海地方发展的“关键智囊”和“人才摇篮”。
“华东政法大学将进一步加强产学研合作,扩大培养规模,提高培养质量,创新培养机制,推进卫生健康法学教育国际交流合作,为人民健康优先的目标蓝图提供更有力的智力支持和人才支持。”校党委书记郭为禄在卫生健康法治与政策研究院成立大会上表示。

▲卫生健康法治与政策研究院揭牌仪式在我校举行
学科筑基筑牢卫生健康法治“顶层设计”
早在2020年,我校就敏锐捕捉到卫生健康领域的法治需求,率先设立卫生健康法二级学科,开启“法学+医学”的跨界探索。2021年,我校成为上海市首个、国内首批获批“卫生健康法学”交叉学科学位点的高校;2023年招收学术学位硕士,构建起本硕博贯通的全链条培养体系;2024年,该学科被正式确立为法学二级学科,国家层面的制度性认可,印证了我校的前瞻布局。
“我们不走‘纯理论’路线,要让学科扎根实践土壤。” 我校卫生健康法学带头人满洪杰教授介绍,学科从建立之初就明确“复合型”定位,开设《公共卫生法》《医事法》等13门特色课程,将医学常识、管理逻辑融入法学教学。如今,每周一次的“师生读书会”已成标配——学生站上讲台解读《突发公共卫生事件应对法》草案,教师结合一线案例点评,这种“学生主导、教师引导”的模式,让课堂成为连接理论与实践的桥梁。
智库聚力破解国家卫生治理“核心难题”
2024年5月,我校与上海申康医院发展中心共建的卫生健康法治与政策研究院揭牌,这支汇聚11名专职教师、5名校内兼职教师及多位实务专家的团队,迅速成为国家和地方卫生健康立法的“智囊团”。研究院与国家卫健委、疾控局、多所国内外知名高校及医疗机构建立深度合作,构建起覆盖“政产学研用”的协同创新网络和紧密合作关系。

▲卫生健康法治与政策研究院揭牌仪式现场
“我们常常要花费几个月时间梳理数十部法律法规,每次光调研笔记就堆了半米高,就是要让每一条立法建议都有实践支撑。”2023年团队承接国家卫健委“卫生健康法律法规清理与编纂研究”课题,梳理数十部法律法规,从“宪法衔接”“部门法协调”“新兴领域覆盖”三个维度,找出法律冲突、漏洞30余处,提出的“卫生健康领域法典化编纂路径”被国家卫健委采纳,为构建系统完备的国家卫生健康法律体系奠定基础。
在《传染病防治法》《突发公共卫生事件应对法》修订中,团队成员通过实地调研20余家医院、疾控中心,形成数万字调研笔记,提出“强化基层疾控机构法律地位”“明确突发公共卫生事件舆情应对机制”等建议;《医疗保障法》立法征求意见过程中,团队逐条梳理,形成数万字的意见和建议上报立法机关;针对《药师法》等立法空白领域,受国家卫健委、世界卫生组织委托开展专题论证,2025年承办的“药师管理立法国际经验交流圆桌会”,整合来自世卫组织和新加坡、澳大利亚、荷兰等国际专家资源,为《药师法》立法提供了全球化视野的参考方案。
陈煜鹏特聘副研究员是团队中的骨干中青年教师,在挂职上海市人大常委会法工委挂职期间,以承办人身份参与《上海市爱国卫生与健康促进条例》立法工作。他表示:“我深刻感受到卫生健康领域立法对新发展理念的贯彻,科学立法、民主立法、依法立法的要求不再只是纸上谈兵,而是体现在相关领域专家参与起草、基层立法联系点、会议审议等制度中。《上海市爱国卫生与健康促进条例》中涉及非预包装含糖饮料标识,尽管当时规定的‘应当’条款未设对应罚则,委员们也清醒地考虑到基层执法的复杂性,在统筹考虑健康影响之后将其修改为‘鼓励’条款……在这些督促之下我们对待每个字句都慎之又慎。”
团队中的一批中青年教师通过挂职锻炼深度服务国家和上海健康法治:李恒副教授挂职上海市人大常委会教科文卫委挂职期间,参与《上海市药品和医疗器械管理条例》的立法工作;郭露露助理研究员挂职国家卫生健康委法规司期间,参与《突发公共卫生事件应对法》起草、答复议案建议等工作;徐周鹏助理研究员挂职国家卫生健康委法规司期间,参与委内年度立法工作计划起草、《献血法》立法调研、《传染病防治法》宣传贯彻等工作。成员积极向国家卫健委机关报《健康报》“医务人员应知应会”法律专栏提供稿件,为广大医务人员普及法律知识。
类型 | 名称 | 参与方式 |
法律 | 传染病防治法 | 修法建议 |
突发公共卫生事件应对法 | 立法建议 | |
国境卫生检疫法 | 修法建议 | |
动物防疫法 | 修法建议 | |
托育服务法 | 立法论证 | |
科技伦理法 | 立法论证 | |
药师法 | 立法论证 | |
行政法规 | 药品管理法实施条例 | 修法建议 |
消毒产品监督管理条例 | 立法论证 | |
地方性法规 | 上海市爱国卫生与健康促进条例 | 立法论证 |
上海市基本医疗卫生条例 | 立法论证 | |
上海市医疗保障条例 | 立法建议 | |
上海市药品和医疗器械管理条例 | 立法建议 | |
上海市体育发展条例 | 立法建议 | |
部门规章 | 精神卫生福利机构管理办法 | 立法建议 |
▲近年研究院参与部分立法工作统计




▲2023年受国家卫健委委托开展“卫生健康法律法规清理与编纂研究”

▲2025年承办中国·世卫2024-2025双年度项目开展《药师法》立法研究
育人为本输送卫生法治“上海生力军”
“学科建设的核心是育人,要让学生既能‘坐而论道’,也能‘起而行之’。”我校“法学+医学+管理学”的复合型培养模式,在学生成果中得到充分体现。博士生姚旭鑫在第28届世界医学法学大会青年学者论文竞赛中,凭借《生存机会丧失案件中的证明困境破解》一文斩获唯一优胜奖,成为该赛事首位获此殊荣的中国学子;硕士生徐着雨关于医疗人工智能算法歧视的研究,发表于核心期刊《中国数字医学》,为智能医疗合规发展提供新思路。姚旭鑫说:“华政卫生健康法学在人才培养方面的一大特色,就是着力拓宽学生的国际视野。我赴比利时安特卫普大学访学,成为我校首位有机会通过联合培养方式获得境外博士学位的博士生。在访学期间,我系统搜集了大量欧盟的法律法规及文献资料,并参加多场国际学术会议,与众多国际知名专家学者深入交流,从多学科视角深化了对卫生法学的理解。”

▲学科博士生姚旭鑫在第28届世界医学法学大会举办的青年学者论文竞赛中获得唯一优胜奖
不仅如此,研究生们深度参与立法实践:参与《突发公共卫生事件应对法(草案)》《药品管理法实施条例(修订草案送审稿)》等多部法律法规的意见征集,撰写的立法建议多次被相关部门采纳;在“同一健康”视角下抗生素耐药性治理等课题研究中,学生团队走访药企、医疗机构,形成的调研报告为行业治理提供参考。截至目前,学科已培养数十名复合型人才,大多进入卫健委、法院、医疗机构、药企等相关领域,成为卫生健康法治建设的生力军。

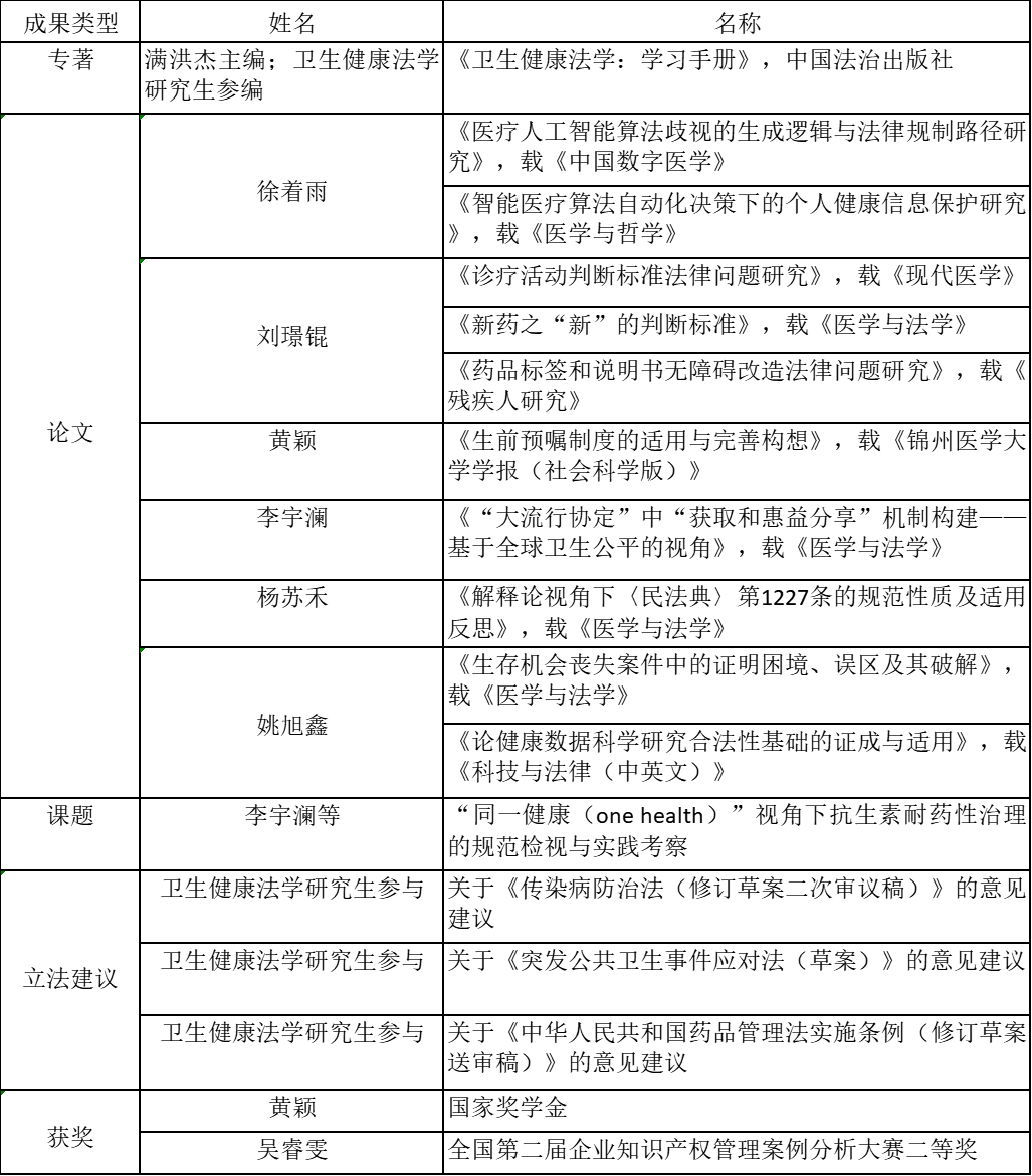
▲近年卫生健康法学研究生取得的部分成果统计
“卫生健康治理是全球性议题,必须培养学生的国际视野。”学科始终注重国际化培养,不仅邀请原世界医学法学协会主席、加拿大麦吉尔大学专家等来校授课,还组织师生印度尼西亚、土耳其等地参加国际会议。在中德医事法研讨会、中日医事法学会议上,我校师生与国外专家探讨跨境医疗、全球卫生公平等议题,既输出中国法治经验,也吸收国际先进理念。

▲学科开展引智课程
如今,我校卫生健康法学学科已成为国内该领域的标杆,先后承办中国卫生法学会年会、公共卫生管理与法治分会年会等顶级学术会议30余场,在《当代法学》《法律科学》《BMJ Open》等中外核心期刊发表高质量论文30余篇,主持国家级、省部级课题15项。展望“十五五”,“我们将继续深耕公共卫生治理、涉外医疗法治等领域,培养更多既懂中国国情又具国际视野的专业人才,让法治成为健康中国建设的最强后盾。”

▲承接国家社会科学基金重大项目

▲承办重大学术会议


▲开展对外学术交流
从学科平台搭建到智库建设,从理论研究到立法服务,从课程创新到人才培养,从国家卫生健康法治体系的“构建者”,到上海超大城市治理的“赋能者”,未来,我校卫生健康法学将继续以“人民健康为中心”,立足中国实际,融合国际视野,为推动卫生健康治理体系和治理能力现代化提供坚实的法治支撑,国家战略落地与上海高质量发展贡献更多“法治力量”。
来 源 | 党委宣传部 文 | 曹 婧
编 辑 | 罗林哈 责 编 | 曹 婧



























